广州
微信公众号

2022年08月05日江东新区是海口市“一江两岸,东西双港驱动,南北协调发展”的东部核心区域,同时也是“海澄文一体化”的东翼核心。江东新区东起东寨港,西至南渡江,北临海口东海岸线,南至绕城高速二期和212省道,规划范围约298平方公里。
江东新区位于海口东海岸区域,毗邻琼州海峡,总用地面积约298平方公里,分为东部生态功能区和西部产城融合区。其中东部生态功能区包含国际重要湿地东寨港国家级自然保护区;西部产城融合区包含临空经济区、滨海生态总部聚集中心、滨江国际活力中心、国际文化交往组团、国际综合服务组团、国际离岸创新创业组团、国际高教科研组团。园区采取“领导小组+法定机构+平台公司”管理体制。
一、优惠政策
1、新落户的从事旅游业、现代服务业等第三产业的综合型(区域型)总部,奖励500万。
2、新落户的从事高新技术产业等第二产业的综合型(区域型)总部, 承诺自注册成立之日起1年内形成地方财力贡献不低于3000万元,奖励1000万。
3、新落户的从事热带特色高效农业等第一产业的综合型(区域型)总部, 承诺自注册成立之日起1年内形成地方财力贡献不低于1000万元,奖励300万。
4、新落户的高成长型总部,承诺自注册成立之日起1年内形成地方财力贡献不低于800万元,奖励200万。
二、产业定位
发挥区域航空枢纽优势、生态底板优势、开发空间广阔优势以及制度高地优势,以都市型产业为主要形态,聚焦“三大两新”(大物流、大航服、大保障、新消费、新展贸)核心功能,着力构建“临空经济+服务经济+生态经济”的开放型、创新型产业体系,着力打造成为“海南智汇中枢,都市产业范本”。按照土地集约、产业集聚的原则,发挥江东新区的区位与资源优势,打造“一港、两心、两带、四组团”的产业空间格局。
三、区位优势
地处北部湾、泛珠三角和大南海三大区域,背靠粤港澳大湾区,面向东盟,连接东南亚,是“21 世纪海上丝绸之路”战略支点城市之一,是国家“经略南海”的重要依托,肩负着南海资源开发服务保障和南海海防双重历史使命。
四、招商重点
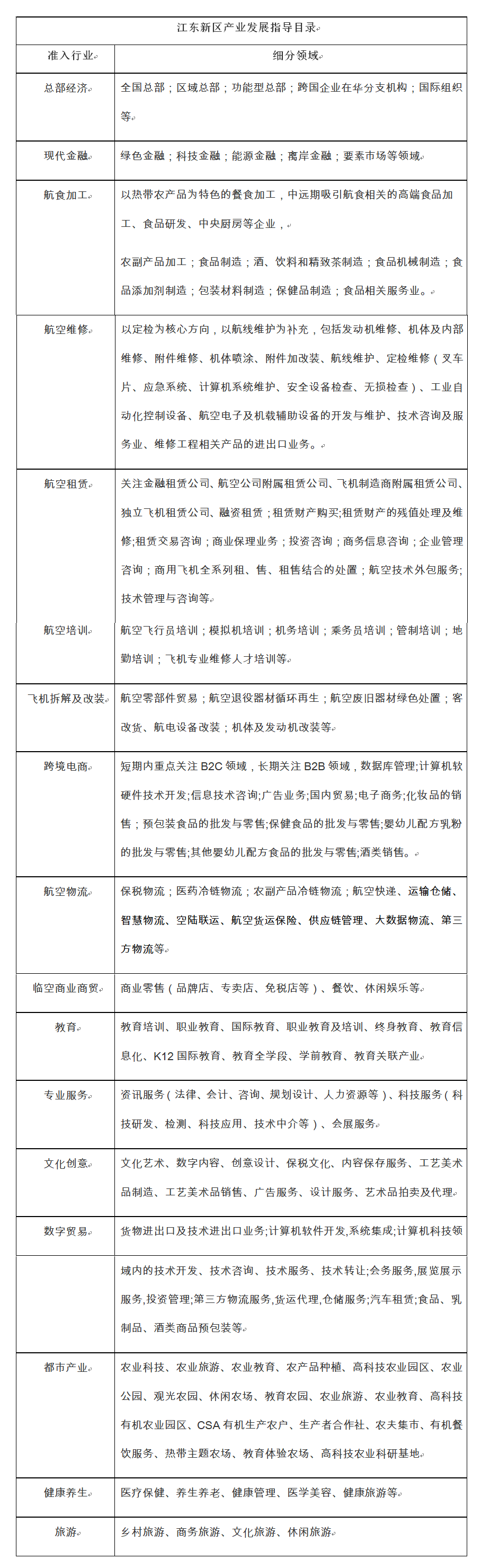
根据园区功能定位,构建以总部经济为引领,以金融、旅游、科教、文化创意、航空租赁、航空维修、数字贸易、专业服务、健康养生、都市农业等为补充,构建“临空经济+服务经济+生态经济”的开放型、创新型产业体系。
如果大家想要了解更多关于海南园区政策、如何入驻园区、园区税收优惠等问题,欢迎咨询众致财税。






















